La Terminología de la Seguridad Social y generalidades en tus manos! 2014

La Terminología de la Seguridad Social y generalidades en tus manos! 2014

View PDF. HISTORIA DE LA SEGURIDAD SOCIAL Susana Noemí Tomasi Economía Magatem, 16 de diciembre de 2016 INTRODUCCIÓN La seguridad social, cuyo concepto ha variado a lo largo de los años, debería en una sociedad moderna brindar protección a sus ciudadanos, amparo frente a los riesgos que atraviesan todos los seres humanos a lo largo de la.. De acuerdo con el decreto publicado, y que entró en vigor a partir del 1 de enero de 2020 34, el INSABI se crea para garantizar la universalidad de la salud a través de la prestación de servicios gratuitos a la población que no cuenta con seguridad social y trabajará de manera coordinada con la Secretaría de Salud (SSa) para alcanzar la.


La Terminología de la Seguridad Social y generalidades en tus manos! 2014

Evolución Historica DE LA Seguridad Social EN EL Derecho Comparado EVOLUCIÓN HISTORICA DE LA


HISTORIA DE LA SEGURIDAD SOCIAL (PRIMERA

HISTORIA DE LA SEGURIDAD SOCIAL (PRIMERA PARTE) YouTube


La Terminología de la Seguridad Social

La Terminología de la Seguridad Social y generalidades en tus manos! 2014


Historia de la seguridad social

Historia de la seguridad social


Día de la Seguridad Social Día

Día de la Seguridad Social Día de la Seguridad Social


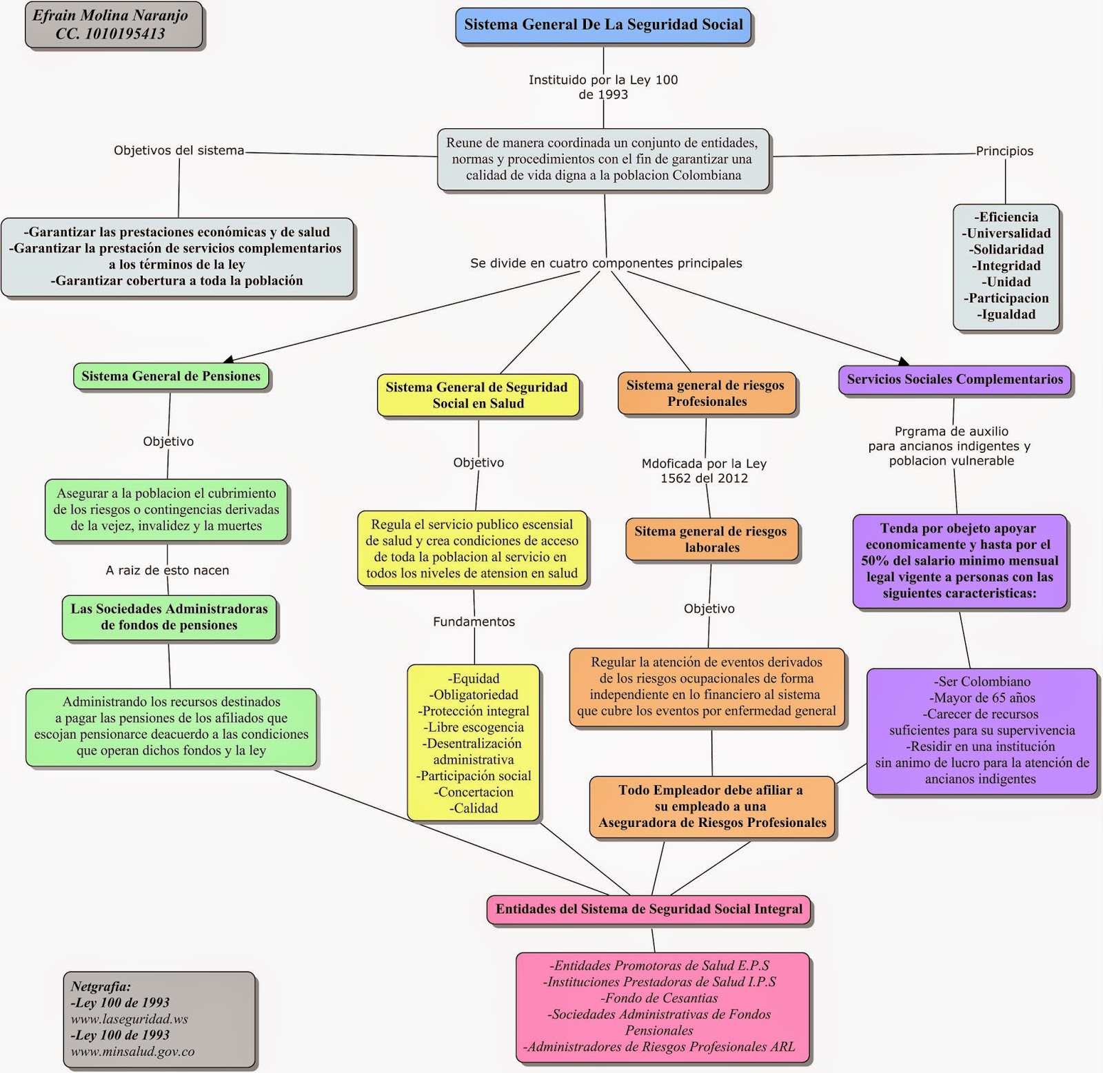
mapa conceptual seguridad social integral y

mapa conceptual seguridad social integral y sus regímenes en Colombia


Historia de la Seguridad Social

Historia de la Seguridad Social


Sistema Nacional de Seguridad Social (Diapositiva)

Sistema Nacional de Seguridad Social (Diapositiva)


CONVENCIÓN COLECTIVA MAPA CONCEPTUAL SEGURIDAD SOCIAL

CONVENCIÓN COLECTIVA MAPA CONCEPTUAL SEGURIDAD SOCIAL INTEGRAL EN COLOMBIA


Historia de la Seguridad Social en

Historia de la Seguridad Social en Colombia YouTube


Derecho a la seguridad social

Derecho a la seguridad social


Historia de la seguridad social

Historia de la seguridad social


Linea Del Tiempo Seguridad Social En

Linea Del Tiempo Seguridad Social En Colombia By Yefer Ramirez My XXX Hot Girl


Línea de Tiempo del Sistema de

Línea de Tiempo del Sistema de Seguridad Social Internacional


[Infografía] Aportes a seguridad social de

[Infografía] Aportes a seguridad social de independientes puntos para tener en cuenta Actualícese


127479117 MAPA Conceptual Seguridad Social Integral

127479117 MAPA Conceptual Seguridad Social Integral doc Línea histórica de la seguridad social


Historia de la seguridad social

Historia de la seguridad social


SUSESO Atención de usuarios ¿Qué es

SUSESO Atención de usuarios ¿Qué es la seguridad social?


HISTORIA DE LA SEGURIDAD SOCIAL 2

HISTORIA DE LA SEGURIDAD SOCIAL 2 YouTube


Surge coalición por la Seguridad Social

Surge coalición por la Seguridad Social DiarioSalud.do

La seguridad social o el seguro social, también llamada previsión social, es un sistema de seguro de salud que garantiza a la población nacional contra los costes de la asistencia sanitaria. Puede ser administrado por el sector público, el sector privado o una combinación de ambos. Los mecanismos de financiación varían según el programa.. Organigrama de Organismos y Entidades que integran la Seguridad Social. La Seguridad Social de España es el conjunto de medidas adoptadas por el Estado para proteger a sus ciudadanos contra aquellas situaciones de concreción individual que jamás dejarán de presentarse por óptimas que sean las condiciones de la sociedad en las que vivan. [1] La regulación básica de la Seguridad Social se.

Related Posts